はしか発生のお知らせ(予防にはワクチン) 2025/6/20
【茨城県からの資料提供がありましたのでお知らせします】
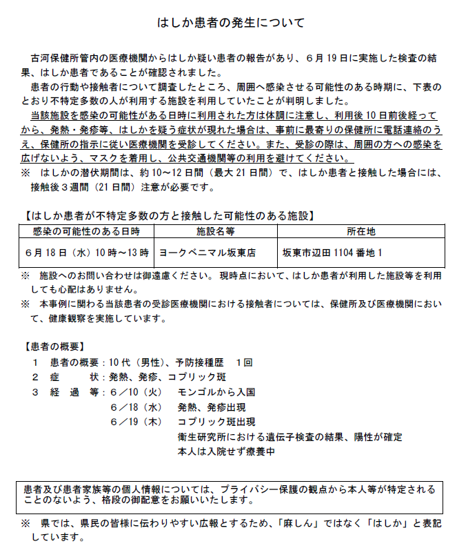
古河保健所管内の医療機関からはしか疑い患者の報告があり、6月19 日に実施した検査の結果、はしか患者であることが確認されました。
患者の行動や接触者について調査したところ、周囲へ感染させる可能性のある時期に、画像のとおり不特定多数の人が利用する施設を利用していたことが判明しました。
当該施設を感染の可能性がある日時に利用された方は体調に注意し、利用後10 日前後経ってから、発熱・発疹等、はしかを疑う症状が現れた場合は、事前に最寄りの保健所に電話連絡のうえ、保健所の指示に従い医療機関を受診してください。また、受診の際は、周囲の方への感染を広げないよう、マスクを着用し、公共交通機関等の利用を避けてください。
※ はしかの潜伏期間は、約10~12 日間(最大21 日間)で、はしか患者と接触した場合には、接触後3週間(21 日間)注意が必要です
- 県からのお願い -
○ 県民の皆様へ
1 はしかは、有効な治療方法がなく、予防する唯一の手段はワクチン接種です。
はしかの定期予防接種(第1期:1歳児、第2期:小学校就学前の1年間)をまだ受けていないお子さんは、かかりつけ医に相談し、早めに予防接種を受けましょう。
また、はしかにかかったことがなく、かつ、はしかのワクチンを2回接種していない方は、予防接種を受けましょう。
2 症状からはしかが疑われる場合、必ず事前に保健所に連絡のうえ、保健所の指示に従って医療機関を受診してください。受診の際は、周囲の方へ感染させないよう、マスクを着用し、公共交通機関等の利用を避けてください。
また、はしかにかかった(検査で診断された)ことがない方が海外渡航する時には、渡航先の流行状況を確認するとともに、はしかの予防接種歴を確認し、2回接種していない場合、又は接種歴が不明の場合には予防接種を受けることをおすすめします。
(画像から抜粋)
#はしかにはワクチン
#ワクチン
#予防接種
秘書投稿
[ ながおか桂子事務所 ]









前の記事へ








